Bisection method
Bisection Method Theorem :An equation f (x) = 0 , where f (x) is a real continuous function, has at least one root between x/ and xu if f(xl) .f(xu) < 0.What is the bisection method an...
Newton Raphson Method
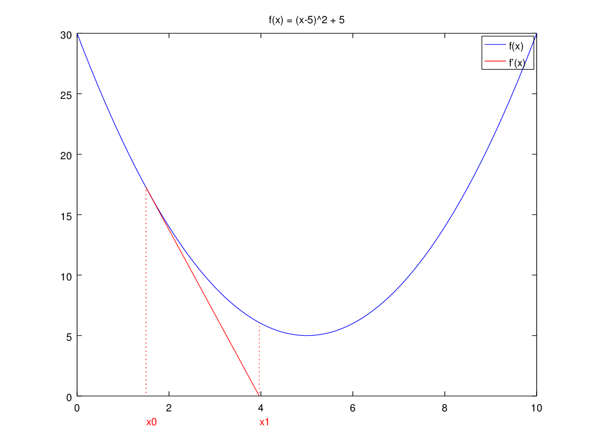
The Newton Raphson method is for solving equations of the form f(x) = 0. We make an initial guess for the root we are trying to find, and we call this initial guess x0.The sequence x0, x1, x2 ,x3, . . . generated in the manner described below should con-verge to the exact root.

To implement it analytically we need a formula for each approximation in terms of the previous one, i.e. we need xn+1 in terms of xn.
The equation of the tangent line to the graph y = f(x) at the point (x0, f(x0)) is

Its application to solving equations of the form f(x) = 0, as we now demonstrate, is called the Newton Raphson method.It is guaranteed to converge if the initial guess x0 is close enough, but it is hard to make a clear statement about what we mean by ‘close enough’ because this is highly problem specific. A sketch of the graph of f(x) can help us decide on an appropriate initial guess x0 for a particular problem.
Please Log In to ask your question.
Find the square root of 612 with an error less than 10-4 by newton-rapson method.
We have to find x such that
x2=612
The derivative of
f(x) = x2-612
is f’(x) = 2x
With an initial guess of x0=10, the sequence given by the method is
X1= x0 -(f(x0) /f'(x0)) = 10-(102-612)/(2*10)= 35.6
x2 = x1 - (f(x1)/f'(x1)) = 26.3955056
Similarly,
x3 = 24.7906355
x4 = 24.7386883
x5 = 24.7386338
Where the correct digits are underlined.
f(24.7386338) = (24.7386338)2-612 = 0.0000022905 <10-4
The required square root is 24.7386338.